General Resolution: Statement regarding Richard Stallman's readmission to the FSF board

Time Line

Proposal and amendment 2021-03-24
Discussion Period: 2021-03-24
Voting period: Sunday 2021-04-04 00:00:00 UTC Saturday 2021-04-17 23:59:59 UTC
The Project Leader has varied minimum discussion period to [1 week]

Proposer

Steve Langasek [vorlon@debian.org] [text of proposal] [amendment]

Seconds

  1. Louis-Philippe Véronneau [pollo@debian.org] [mail] [confirm]
  2. Joerg Jaspert [joerg@debian.org] [mail] [confirm]
  3. Neil McGovern [neilm@debian.org] [mail]
  4. Steve McIntyre [93sam@debian.org] [mail] [confirm]
  5. Sam Hartman [hartmans@debian.org] [mail]
  6. Nicolas Dandrimont [olasd@debian.org] [mail]
  7. Colin Tuckley [colint@debian.org] [mail] [confirm]
  8. Paul R. Tagliamonte [paultag@debian.org] [mail] [confirm]

Text

Choice 1: Call for the FSF board removal, as in rms-open-letter.github.io

The Debian Project co-signs the statement regarding Richard Stallman's readmission to the FSF board seen at https://github.com/rms-open-letter/rms-open-letter.github.io/blob/main/index.md. The text of this statement is given below.

Richard M. Stallman, frequently known as RMS, has been a dangerous force in the free software community for a long time. He has shown himself to be misogynist, ableist, and transphobic, among other serious accusations of impropriety. These sorts of beliefs have no place in the free software, digital rights, and tech communities. With his recent reinstatement to the Board of Directors of the Free Software Foundation, we call for the entire Board of the FSF to step down and for RMS to be removed from all leadership positions.

We, the undersigned, believe in the necessity of digital autonomy and the powerful role user freedom plays in protecting our fundamental human rights. In order to realize the promise of everything software freedom makes possible, there must be radical change within the community. We believe in a present and a future where all technology empowers - not oppresses - people. We know that this is only possible in a world where technology is built to pay respect to our rights at its most foundational levels. While these ideas have been popularized in some form by Richard M. Stallman, he does not speak for us. We do not condone his actions and opinions. We do not acknowledge his leadership or the leadership of the Free Software Foundation as it stands today.

There has been enough tolerance of RMS’s repugnant ideas and behavior. We cannot continue to let one person ruin the meaning of our work. Our communities have no space for people like Richard M. Stallman, and we will not continue suffering his behavior, giving him a leadership role, or otherwise holding him and his hurtful and dangerous ideology as acceptable.

We are calling for the removal of the entire Board of the Free Software Foundation. These are people who have enabled and empowered RMS for years. They demonstrate this again by permitting him to rejoin the FSF Board. It is time for RMS to step back from the free software, tech ethics, digital rights, and tech communities, for he cannot provide the leadership we need. We are also calling for Richard M. Stallman to be removed from all leadership positions, including the GNU Project.

We urge those in a position to do so to stop supporting the Free Software Foundation. Refuse to contribute to projects related to the FSF and RMS. Do not speak at or attend FSF events, or events that welcome RMS and his brand of intolerance. We ask for contributors to free software projects to take a stand against bigotry and hate within their projects. While doing these things, tell these communities and the FSF why.

We have detailed several public incidents of RMS's behavior. Some of us have our own stories about RMS and our interactions with him, things that are not captured in email threads or on video. We hope you will read what has been shared and consider the harm that he has done to our community and others.

Proposal B Proposer

Sruthi Chandran [srud@debian.org] [text of proposal]

Proposal B Seconds

  1. Jonas Smedegaard [js@debian.org] [mail]
  2. Sean Whitton [spwhitton@debian.org] [mail]
  3. Holger Levsen [holger@debian.org] [mail]
  4. Richard Laager [rlaager@debian.org] [mail]
  5. Mike Gabriel [sunweaver@debian.org] [mail]
  6. Steve McIntyre [93sam@debian.org] [mail]
  7. Philip Hands [philh@debian.org] [mail]
  8. Gard Spreemann [gspr@debian.org] [mail]
  9. Gunnar Wolf [gwolf@debian.org] [mail]
  10. Pierre-Elliott Bécue [peb@debian.org] [mail]

Proposal B

Choice 2: Call for Stallman's resignation from all FSF bodies

Under section 4.1.5 of the constitution, the Developers make the following statement:

Debian’s statement on Richard Stallman rejoining the FSF board

We at Debian are profoundly disappointed to hear of the re-election of Richard Stallman to a leadership position at the Free Software Foundation, after a series of serious accusations of misconduct led to his resignation as president and board member of the FSF in 2019.

One crucial factor in making our community more inclusive is to recognise and reflect when other people are harmed by our own actions and consider this feedback in future actions. The way Richard Stallman announced his return to the board unfortunately lacks any acknowledgement of this kind of thought process. We are deeply disappointed that the FSF board elected him a board member again despite no discernible steps were taken by him to be accountable for, much less make amends for, his past actions or those who have been harmed by them. Finally, we are also disturbed by the secretive process of his re-election, and how it was belatedly conveyed [0] to FSF’s staff and supporters.

We believe this step and how it was communicated sends wrong and hurtful message and harms the future of the Free Software movement. The goal of the software freedom movement is to empower all people to control technology and thereby create a better society for everyone. Free Software is meant to serve everyone regardless of their age, ability or disability, gender identity, sex, ethnicity, nationality, religion or sexual orientation. This requires an inclusive and diverse environment that welcomes all contributors equally. Debian realises that we ourselves and the Free Software movement still have to work hard to be in that place where everyone feels safe and respected to participate in it in order to fulfil the movement's mission.

That is why, we call for his resignation from all FSF bodies. The FSF needs to seriously reflect on this decision as well as their decision-making process to prevent similar issues from happening again. Therefore, in the current situation we see ourselves unable to collaborate both with the FSF and any other organisation in which Richard Stallman has a leading position. Instead, we will continue to work with groups and individuals who foster diversity and equality in the Free Software movement in order to achieve our joint goal of empowering all users to control technology.

[0] https://status.fsf.org/notice/3796703
Heavily based on:
[1] https://fsfe.org/news/2021/news-20210324-01.html
[2] https://www.eff.org/deeplinks/2021/03/statement-re-election-richard-stallman-fsf-board

Proposal C Proposer

Santiago Ruano Rincón [santiago@debian.org] [text of proposal] [amendment]

Proposal C Seconds

  1. Jonas Smedegaard [js@debian.org] [mail]
  2. Milan Kupcevic [milan@debian.org] [mail] [confirm]
  3. Apollon Oikonomopoulos [apoikos@debian.org] [mail] [confirm]
  4. Holger Levsen [holger@debian.org] [mail]
  5. Zlatan Todoric [zlatan@debian.org] [mail] [confirm]

Proposal C

Choice 3: Discourage collaboration with the FSF while Stallman is in a leading position

Under section 4.1.5 of the constitution, the Developers make the following statement:

Debian’s statement on Richard Stallman rejoining the FSF board

We at Debian are profoundly disappointed to hear of the re-election of Richard Stallman to a leadership position at the Free Software Foundation, after a series of serious accusations of misconduct led to his resignation as president and board member of the FSF in 2019.

One crucial factor in making our community more inclusive is to recognise and reflect when other people are harmed by our actions and consider this feedback in future actions. Unfortunately, the way Richard Stallman announced his return to the board lacks any acknowledgement of this kind of thought process. We are deeply disappointed that the FSF board elected him as a board member again, despite no discernible steps were taken by him to be accountable for, much less make amends for, his past actions or those who have been harmed by them. Finally, we are also disturbed by the secretive process of his re-election, and how it was belatedly conveyed [0] to FSF’s staff and supporters.

We believe this step and how it was communicated sends a wrong and hurtful message and harms the future of the Free Software movement. The goal of the software freedom movement is to empower all people to control technology and thereby create a better society for everyone. Free Software is meant to serve everyone regardless of their age, ability or disability, gender identity, sex, ethnicity, nationality, religion or sexual orientation. This requires an inclusive and diverse environment that welcomes all contributors equally. Debian realises that we and the Free Software movement still have to work hard to be in that place where everyone feels safe and respected to participate in it in order to fulfil the movement's mission.

Therefore, in the current situation, the Debian Project discourages collaborating both with the FSF and any other organisation in which Richard Stallman has a leading position. Instead, we will continue looking forward to work with groups and individuals who foster diversity and equality in the Free Software movement in order to achieve our joint goal of empowering all users to control technology.

[0] https://status.fsf.org/notice/3796703

Proposal D Proposer

Jonathan Wiltshire [jmw@debian.org] [text of proposal]

Proposal D Seconds

  1. Nicolas Dandrimont [olasd@debian.org] [mail]
  2. Thadeu Lima de Souza Cascardo [cascardo@debian.org] [mail]
  3. Pierre-Elliott Bécue [peb@debian.org] [mail]
  4. Jonas Smedegaard [js@debian.org] [mail]
  5. Zlatan Todoric [zlatan@debian.org] [mail]
  6. Paride Legovini [paride@debian.org] [mail]
  7. Holger Levsen [holger@debian.org] [mail]
  8. Micha Lenk [micha@debian.org] [mail]
  9. Gard Spreemann [gspr@debian.org] [mail]
  10. Milan Kupcevic [milan@debian.org] [mail]
  11. Richard Laager [rlaager@debian.org] [mail]
  12. Sean Whitton [spwhitton@debian.org] [mail]
  13. Philipp Kern [pkern@debian.org] [mail]

Proposal D

Choice 4: Call on the FSF to further its governance processes

This is a position statement of the Debian Developers in accordance with our constitution, section 4.1.5.

The Developers firmly believe that leaders in any prominent organisation are, and should be, held to the highest standards of accountability.

We are disappointed that issues of transparency and accountability in the governance of the Free Software Foundation have led to unresolved and serious complaints of impropriety by its founder Richard Stallman over a number of years whilst in the position of president and as a member of the board. In particular, we are deeply concerned that the board saw fit to reinstate him without properly considering the effect of its actions on those complainants.

The Developers acknowledge that people make mistakes but believe that where those people are in leadership positions, they must be held accountable for their mistakes. We believe that the most important part of making mistakes is learning from them and changing behaviour. We are most concerned that Richard and the board have not sufficiently acknowledged or learned from issues which have affected a large number of people and that Richard remains a significant influence on both the FSF board and the GNU project.

We call upon the Free Software Foundation to further steps it has taken in March 2021 to overhaul governance of the organisation, and to work tirelessly to ensure its aim is fulfilled. We believe that only through properly accountable governance can members of an organisation ensure their voice is heard. The Free Software Foundation must do everything in its power to protect its staff and members, and the wider community, including a robust and transparent process for dealing with complaints.

We urge Richard Stallman and the remaining members of the board which reinstated him, to consider their positions.

The Developers are proud that contributors to free software come from all walks of life and that our diverse experience and opinions are a strength of software freedom. But we must never cease in our efforts to ensure that all contributors are treated with respect, and that they feel safe and secure in our communities - including when we meet in person.

Proposal E Proposer

Timo Weingärtner [tiwe@debian.org] [text of proposal]

Proposal E Seconds

  1. Axel Beckert [abe@debian.org] [mail]
  2. Lionel Élie Mamane [lmamane@debian.org] [mail]
  3. Adam Borowski [kilobyte@debian.org] [mail]
  4. Dmitry Smirnov [onlyjob@debian.org] [mail]
  5. Erik Schanze [eriks@debian.org] [mail]

Proposal E

Choice 5: Support Stallman's reinstatement, as in rms-support-letter.github.io

The Debian Project co-signs the statement regarding Richard Stallman's readmission to the FSF board seen at https://rms-support-letter.github.io/. The text of this statement is given below.

Richard M. Stallman, frequently known as RMS, has been a driving force in the free software movement for decades, with contributions including the GNU operating system and Emacs.

Recently, there have been vile online attacks looking to remove him from the FSF board of directors for expressing his personal opinions. We have watched this happen before in an organized fashion with other prominent free software activists and programmers. We will not stand idly this time, when an icon of this community is attacked.

FSF is an autonomous body that is capable of treating its members in a fair, unbiased fashion, and should not give in to external social pressures. We urge the FSF to consider the arguments against RMS objectively and to truly understand the meaning of his words and actions.

Historically, RMS has been expressing his views in ways that upset many people. He is usually more focused on the philosophical underpinnings, and pursuing the objective truth and linguistic purism, while underemphasising people’s feelings on matters he’s commenting on. This makes his arguments vulnerable to misunderstanding and misrepresentation, something which we feel is happening in the open letter calling for his removal. His words need to be interpreted in this context and taking into account that more often than not, he is not looking to put things diplomatically.

Regardless, Stallman’s opinions on the matters he is being persecuted over are not relevant to his ability to lead a community such as the FSF. Furthermore, he is entitled to his opinions just as much as anyone else. Members and supporters do not have to agree with his opinions, but should respect his right to freedom of thought and speech.

To the FSF:

Removing RMS will hurt FSF’s image and will deal a significant blow to the momentum of the free software movement. We urge you to consider your actions carefully, as what you will decide will have a serious impact on the future of the software industry.

To the ambush mob who is ganging up on Richard Stallman over reasonable arguments in debate and various opinions and beliefs voiced over decades as a public figure:

You have no part in choosing the leadership of any communities. Especially not via another mob attack which does not remotely resemble a fairly conducted debate as exemplified by better people such as Richard Stallman.

Proposal F Proposer

Craig Sanders [cas@debian.org] [text of proposal]

Proposal F Seconds

  1. Adrian Bunk [bunk@debian.org] [mail]
  2. Norbert Preining [preining@debian.org] [mail]
  3. Jonas Smedegaard [js@debian.org] [mail]
  4. Ying-Chun Liu [paulliu@debian.org] [mail]
  5. Barak A. Pearlmutter [bap@debian.org] [mail]
  6. Adam Borowski [kilobyte@debian.org] [mail]
  7. Micha Lenk [micha@debian.org] [mail]
  8. Michael Biebl [biebl@debian.org] [mail]

Proposal F

Choice 6: Denounce the witch-hunt against RMS and the FSF

Debian refuses to participate in and denounces the witch-hunt against Richard Stallman, the Free Software Foundation, and the members of the board of the Free Software Foundation.

Proposal A Proposer

Timo Weingärtner [tiwe@debian.org] [text of proposal] [amendment 1] [amendment 2] [amendment 3]

Proposal A Seconds

  1. Bart Martens [bartm@debian.org] [mail] [confirm]
  2. Jonas Smedegaard [js@debian.org] [mail] [confirm] [confirm] [confirm]
  3. Pierre-Elliott Bécue [peb@debian.org] [mail]
  4. Daniel Lenharo [lenharo@debian.org] [mail]
  5. Milan Kupcevic [milan@debian.org] [mail] [confirm]
  6. Michael Biebl [biebl@debian.org] [mail] [confirm]
  7. Axel Beckert [abe@debian.org] [mail]
  8. Gilles Filippini [pini@debian.org] [mail] [confirm]
  9. Filippo Rusconi [lopippo@debian.org] [mail]
  10. Shengjing Zhu [zhsj@debian.org] [mail]
  11. Matteo F. Vescovi [mfv@debian.org] [mail] [confirm]
  12. Mathias Behrle [mbehrle@debian.org] [mail]

Proposal A

Choice 7: Debian will not issue a public statement on this issue

The Debian Project will not issue a public statement on whether Richard Stallman should be removed from leadership positions or not.

Any individual (including Debian members) wishing to (co-)sign any of the open letters on this subject is invited to do this in a personal capacity.

Quorum

With the current list of voting developers, we have:

 Current Developer Count = 1018
 Q ( sqrt(#devel) / 2 ) = 15.9530561335438
 K min(5, Q )           = 5
 Quorum  (3 x Q )       = 47.8591684006315
    

Quorum

Data and Statistics

For this GR, like always, statistics will be gathered about ballots received and acknowledgements sent periodically during the voting period. Additionally, the list of voters will be recorded. Also, the tally sheet will also be made available to be viewed.

Majority Requirement

The proposals need a simple majority

Majority

Outcome

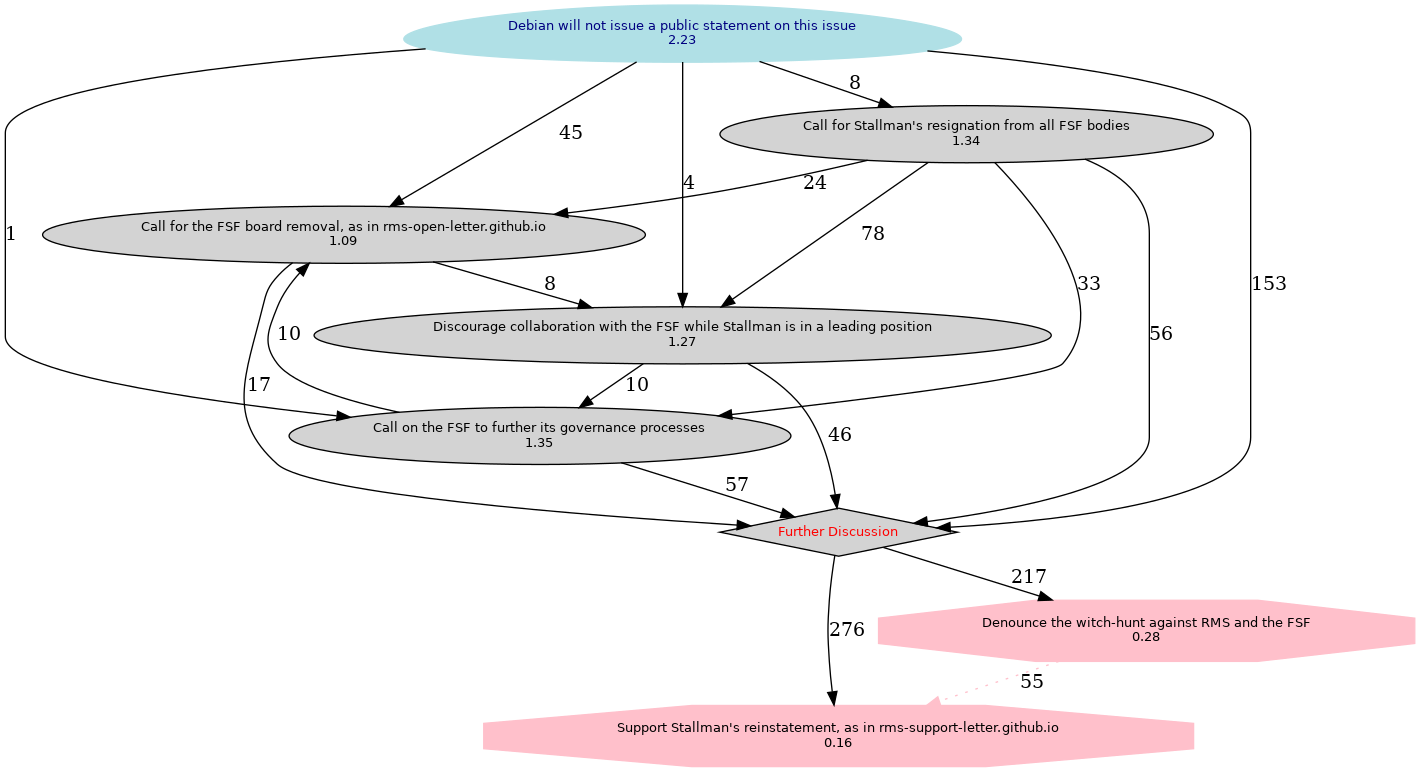
Graphical rendering of the results

In the graph above, any pink colored nodes imply that the option did not pass majority, the Blue is the winner. The Octagon is used for the options that did not beat the default.

In the following table, tally[row x][col y] represents the votes that option x received over option y. A more detailed explanation of the beat matrix may help in understanding the table. For understanding the Condorcet method, the Wikipedia entry is fairly informative.

The Beat Matrix
 Option
  1 2 3 4 5 6 7 8
Option 1   113 139 146 218 209 178 203
Option 2 137   168 165 239 227 199 222
Option 3 131 90   150 246 235 199 219
Option 4 156 132 140   259 245 196 221
Option 5 65 57 57 45   59 19 52
Option 6 103 97 92 77 114   30 84
Option 7 223 207 203 197 350 339   277
Option 8 186 166 173 164 328 301 124  

Looking at row 2, column 1, Call for Stallman's resignation from all FSF bodies
received 137 votes over Call for the FSF board removal, as in rms-open-letter.github.io

Looking at row 1, column 2, Call for the FSF board removal, as in rms-open-letter.github.io
received 113 votes over Call for Stallman's resignation from all FSF bodies.

Pair-wise defeats

The Schwartz Set contains

The winners

Debian uses the Condorcet method for voting. Simplistically, plain Condorcets method can be stated like so :
Consider all possible two-way races between candidates. The Condorcet winner, if there is one, is the one candidate who can beat each other candidate in a two-way race with that candidate. The problem is that in complex elections, there may well be a circular relationship in which A beats B, B beats C, and C beats A. Most of the variations on Condorcet use various means of resolving the tie. See Cloneproof Schwartz Sequential Dropping for details. Debian's variation is spelled out in the constitution, specifically, A.6.


Debian Project Secretary